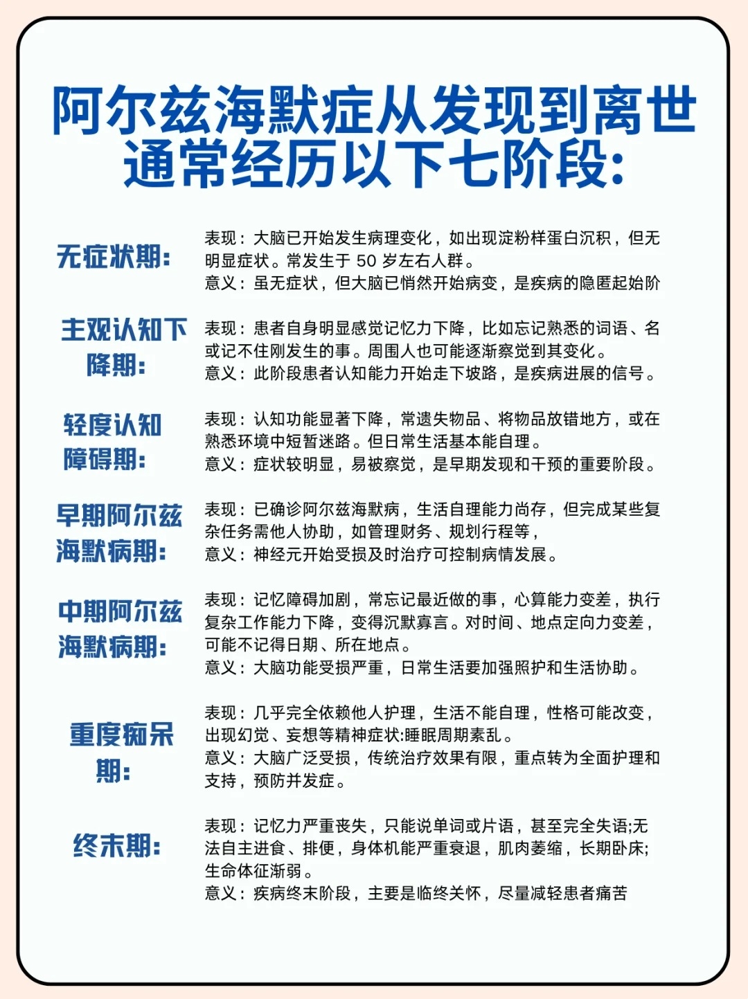
阿尔兹海默病发展可长达20余年,45岁后需警惕;
阿尔兹海默病发展可长达20余年,45岁后需警惕
⚠️别忽视“老糊涂”,可能是大脑发出的提醒信号
细心关注长辈变化,科学应对早安心
💡抓住脑健康黄金期,主动预防比被动应对更重要
元宝枫籽油:天然脑力守护,为健康加分❤

阿尔兹海默病发展可长达20余年,45岁后需警惕
⚠️别忽视“老糊涂”,可能是大脑发出的提醒信号
细心关注长辈变化,科学应对早安心
💡抓住脑健康黄金期,主动预防比被动应对更重要
元宝枫籽油:天然脑力守护,为健康加分❤
